阿里面試:10Wqps高并發,具體 的 “限流閾值” 怎么 計算 ?
本文 的 原文 地址
原始的內容,請參考 本文 的 原文 地址
尼恩說在前面
在40歲老架構師 尼恩的讀者交流群(50+)中,最近有小伙伴拿到了一線互聯網企業如阿里、滴滴、極兔、有贊、希音、百度、網易、美團的面試資格,遇到很多很重要的面試題:
10wqps 限流 閾值,是怎么計算出來的?
你們項目中,怎么限流的?
前段時間小伙伴面試阿里,遇到這個問題。 小伙伴沒有準備好, 面試掛了。
問題說明:
限流這項技術,看似簡單,實則涉及到算法理論選擇與復雜工程落地之間的大量細節與權衡。
記住,當被問及限流時,千萬別只停留在背誦算法層面。
45歲老架構師 尼恩提示:
要主動把話題引向閾值的科學計算方法論,向面試官展示你如何結合流量預估、壓力測試、 監控數據、 自適應動態調整等多種手段,來解決一個現實的復雜工程難題。
這正是展現你技術深度、讓你與眾不同的關鍵所在。
限流:是大廠面試、高P面試的核心面試題
注:本文以 PDF 持續更新,最新尼恩 架構筆記、面試題 的PDF文件,請到文末《技術自由圈》公號獲取
為什么要限流
簡單來說:
限流在很多場景中用來限制并發和請求量,比如說秒殺搶購,保護自身系統和下游系統不被巨型流量沖垮等。
以微博為例,例如某某明星公布了戀情,訪問從平時的50萬增加到了500萬,系統的規劃能力,最多可以支撐200萬訪問,那么就要執行限流規則,保證是一個可用的狀態,不至于服務器崩潰,所有請求不可用。
限流的思想
在保證可用的情況下盡可能多增加進入的人數,其余的人在排隊等待,或者返回友好提示,保證里面的進行系統的用戶可以正常使用,防止系統雪崩。
日常生活中,有哪些需要限流的地方?
像我旁邊有一個國家景區,平時可能根本沒什么人前往,但是一到五一或者春節就人滿為患,這時候景區管理人員就會實行一系列的政策來限制進入人流量,
為什么要限流呢?
假如景區能容納一萬人,現在進去了三萬人,勢必摩肩接踵,整不好還會有事故發生,這樣的結果就是所有人的體驗都不好,如果發生了事故景區可能還要關閉,導致對外不可用,這樣的后果就是所有人都覺得體驗糟糕透了。
一、限流的核心三要素
在探討“閾值計算”之前,必須確保基礎知識足夠扎實。一切高階的優化都源于對底層原理的深刻理解。限流的知識體系可以歸納為三個核心要素:
(1) 限流算法:用什么方法來限制流量?
(2) 限流對象:限制誰的流量?限制哪個維度的流量?
(3) 限流后的應對策略:被擋住的請求該怎么辦?
簡而言之,限流就是通過主動控制進入系統的流量規模,來保護后端服務不被壓垮。它尤其擅長應對那些意料之外的流量洪峰。無論是來自外部的惡意攻擊,還是內部因異常(如緩存大面積失效)引發的流量激增,限流都是守護系統穩定運行的第一道也是極為重要的防線。
1、核心限流算法
主流的限流算法主要有四種:計數器算法、滑動窗口算法、漏桶算法、令牌桶算法。具體細節會在文章末尾詳細說明。
(1) 計數器算法 (固定窗口)
- 原理: 在一個固定的時間窗口內,記錄請求數量。當請求數超過預設閾值時,后續請求在該窗口剩余時間內會被限流。
- 特點:實現簡單。但存在窗口邊界突發流量問題(窗口開始時涌入大量請求)。
(2) 滑動窗口算法
- 原理: 將時間線劃分為更細粒度的子窗口。隨時間推移,窗口向前滑動。統計當前滑動窗口覆蓋的所有子窗口內的請求總和,如果超過閾值則限流。
- 特點: 對固定窗口算法的改進,能更平滑地處理流量,減少邊界突刺效應。
(3) 漏桶算法
- 原理: 想象一個固定容量的桶,底部有個漏水口以恒定速率漏水(處理請求)。請求到達時像水滴一樣進入桶中。如果桶滿了(超過容量),多余的請求就會溢出被丟棄。
- 特點: 強制以恒定的平均速率處理請求,無論流量多么突發(平滑輸出),突發流量會被丟棄或等待。
(4) 令牌桶算法
- 原理: 想象一個固定容量的桶,系統以恒定速率往桶里放入令牌。請求到達時,需要從桶中拿走一個令牌才能被處理。如果桶中沒有令牌,則請求被限流。令牌桶允許一定量的突發流量(桶里積攢的令牌用完之前)。
- 特點: 既能限制平均速率,又能允許短時間內的突發流量(取決于桶容量),對臨時流量高峰更友好。
2、限流對象
選定了算法,接下來需要清晰地定義限流的作用對象是誰。

從部署維度看
1)單機限流: 限流邏輯僅在單個服務實例內部生效。
- 優點: 實現簡單、無外部依賴、性能開銷低。
- 局限: 無法對整個集群的總流量進行精確控制(每個節點獨立計數)。
2)集群限流: 需要一個中心化的組件來統計整個集群的流量信息。
- 常見實現: Redis(利用其高性能的原子操作,如
INCR/Lua腳本)。 - 網關集成: 如果限流邏輯部署在 網關層(如 Nginx, Spring Cloud Gateway, Kong, Envoy),網關節點本身就可以充當這個“中心節點”,避免了對外部存儲(如 Redis)的額外依賴。

從業務維度看
- 按用戶身份 (User): 例如,對 VIP 用戶不限流或放寬限制,對普通用戶的訪問頻率進行嚴格控制。常用于差異化服務。
- 按 IP 地址 (IP): 經典的防 DDoS 和反爬蟲手段。例如,對登錄、注冊、秒殺等關鍵接口,限制單個 IP 單位時間內的請求次數。通常設置一個合理的上限(如 50 次/秒),能有效過濾掉自動化程序產生的海量請求,同時不影響真實用戶(即便是共享出口 IP)。
- 按業務 ID (Resource): 例如,針對特定的
userId、productId、orderId或某個 API 路徑進行限流。防止單個用戶濫用、針對特定商品資源請求過多或熱點 API 被刷爆,確保資源的公平使用和系統穩定性。

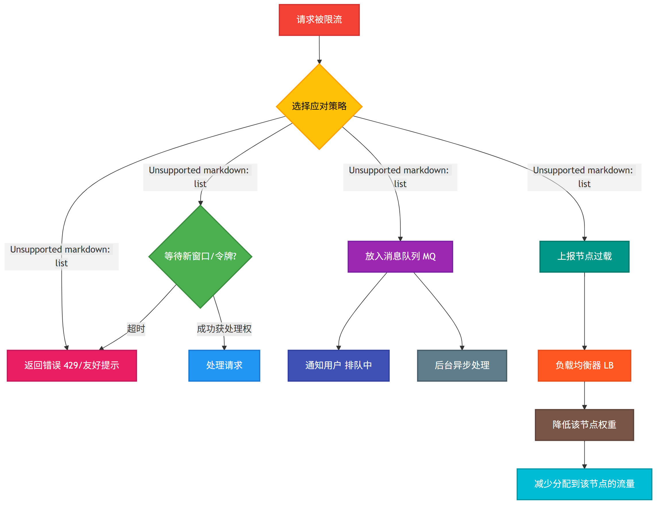
3、限流后的應對策略
當一個請求被判斷需要限流時,我們并非只能簡單地返回一個錯誤。
設計恰當的處理策略,同樣能體現系統的健壯性和用戶體驗優化。

1)直接拒絕/友好提示:
最常用、最簡單的策略 是 直接拒絕/友好提示。
直接向客戶端返回一個預設的錯誤碼(如 HTTP 429 Too Many Requests), 或返回一個 包含友好提示信息的錯誤響應(如“操作過于頻繁,請稍后再試”)。
2)同步阻塞等待:
適用于超出閾值不多的情況(例如,限流 100 QPS,來了 101 個請求)。
讓超出的這個請求等待極短時間(如幾十毫秒),以獲取下一時間窗口/新令牌的機會。
關鍵點: 必須設置嚴格的超時時間!
避免無限期阻塞耗盡服務器線程資源,導致雪崩。
3)同步轉異步(削峰填谷):
對于被限流的請求,將其處理邏輯轉變為異步。
立即告知用戶“請求已接受,正在排隊處理”(如返回 HTTP 202 Accepted)。
將該請求信息放入消息隊列(如 RabbitMQ, Kafka)持久化。
在系統負載較低時,由后臺消費者從隊列中拉取任務進行處理。這與服務降級中的“異步處理”理念一致。
4)聯動負載均衡:
當某個服務節點頻繁觸發限流,表明該節點可能已負載過高或存在性能問題。
可以將此信號(如通過健康檢查接口、指標上報)反饋給上游的負載均衡器(如 Nginx Upstream, Service Mesh)。
負載均衡器可以據此動態降低該節點的權重,減少后續分配到此節點的流量。
- 注意: 這不是熔斷(熔斷是徹底切斷流量),這是更柔和的、保護性的降級(Degradation)。
二、限流閾值 怎么算?
鋪墊了足夠的基礎知識,現在讓我們直擊核心:當面試官問你“限流閾值怎么定”時,他想考察什么?
他想聽到的,絕不應該是“憑感覺”、“拍腦袋”或者“領導定的數”。
他真正期待的是你是否掌握了一套科學、系統的方法來解決這個至關重要的工程問題。
實踐中,確定閾值主要有四種思路,其準確性和科學性通常依次遞減:壓力測試、觀測監控、參考借鑒、手動估算。

1、單體服務 估算
首先是 單體服務的預估。 手動估算 核心服務 核心路徑的關鍵步驟及平均耗時。
例如一次請求可能包含:
- 1 次 RPC 調用: ~20ms
- 2 次 Redis Get: 每次 ~1ms (
2ms) - 1 次帶索引的 DB 查詢(可能回表): ~10ms
- 業務邏輯處理 + 序列化/反序列化: ~8ms
- 單次請求總計: ~40ms
據此估算單機理論處理能力:
- 單核 1秒 (1000ms) 處理請求數:
1000ms / 40ms = 25個請求 - 4核機器理論 QPS:
25 * 4 = 100QPS
// 簡化的理論容量估算公式 (忽略很多現實因素)
(1000ms / 預估單請求耗時ms) * CPU核心數 = 理論QPS上限
務必強調此方法的嚴重不足:
- 估算模型非常粗糙!忽略了 JVM GC、IO 阻塞、鎖競爭、上下文切換、網絡抖動等大量現實開銷。
- 計算結果必須再乘以一個比較大的折扣系數(如
50% - 60%),得出一個非常保守的初始閾值(如100 * 60% = 60 QPS)。
這只能是臨時閾值計算方案,后期必須盡快通過壓測或監控數據進行校準!
2、全鏈路 吞吐量 評估
比較關鍵的關鍵的問題來了:
假設你的項目的用戶量有百萬級,然后每天有幾千萬請求,高峰期每秒有好幾千請求。
全鏈路 會有多高的QPS?
按二八定律來看,如果每天 80% 的訪問集中在 20% 的時間里,這 20% 時間就叫做峰值時間。
- 公式:( 總PV數 * 80% ) / ( 每天秒數 * 20% ) = 峰值時間每秒請求數(QPS)
- 機器:峰值時間每秒QPS / 單臺機器的QPS = 需要的機器
1、每天300w PV ,全鏈路 吞吐量 評估 是 多少QPS?
( 3000000 * 0.8 ) / (86400 * 0.2 ) = 139 (QPS)
2、如果一臺機器的QPS是60 ,需要幾臺機器來支持?
139 / 60 = 3
3、壓力測試(黃金標準)
這是確定服務容量和限流閾值的最可靠方法,是嚴謹工程實踐的體現。
面試時,可以這樣闡述:
科學確定限流閾值的核心方法是壓力測試,目標是找到服務的‘性能拐點’。
首選方式是全鏈路壓測,因為它最接近線上真實復雜的調用鏈路和資源競爭情況,結果最具參考價值。
若條件有限,至少要在預發布環境或與線上配置一致的獨立環境里,對目標服務進行單節點壓測。
緊接著,需要清晰解釋如何分析壓測結果。
建議描述(或手繪/腦補)下方這個經典的性能曲線圖:

“壓測時,我們逐步增加施壓的 QPS(橫軸),同時密切關注三個關鍵指標(縱軸):響應時間 (Latency)、吞吐量 (Throughput)、資源利用率 (CPU/Memory)。
通常會得到類似上圖的關聯曲線。”
“從曲線中,我們能識別出幾個關鍵點位:”
- A 點(最佳性能點):在此點之前,響應時間基本穩定或略微上升,系統資源利用率健康。此時請求能被高效處理,用戶體驗最佳。
- C 點(最大吞吐點):此時系統達到它能處理的絕對峰值請求量 (Throughput Max)。超過此點,由于資源爭搶加劇(如線程、鎖、連接池),吞吐量不增反降。
- B 點(崩潰臨界點):響應時間急劇飆升,系統資源趨于耗盡(如 CPU 100%),極不穩定,隨時可能徹底宕機。

那么,限流閾值設在哪一點?
這需要根據業務目標做權衡:
- 追求極致用戶體驗(低延遲): 應選 A 點附近的 QPS 值作為閾值(較保守)。犧牲部分吞吐量,確保每個請求都能快速響應。
- 追求最大吞吐量(如后臺批處理): 可選 C 點對應的 QPS(較激進)。此時延遲可能較高,但系統處理能力達到極限。
- 大多數常規在線服務: 常在 A 點和 C 點之間選擇平衡點。最常用的是以 C 點 QPS 乘以一個安全系數 (如 80% - 90%) 作為閾值,為系統預留緩沖空間。

告訴面試官, 壓測是保障性能和可用性的基石,是技術成熟的標志。
缺乏壓測數據支撐,容量規劃、性能優化、成本控制都可能失準。
4、線上的 觀測監控
壓測是理想狀態 ,線上 數據 才是 最真實的 。
如果 峰值 QPS 是 1000,且此時資源利用率(如 CPU 70% / Mem 60%)健康,初步可將集群閾值設為 1200(1000 的峰值 + 200 Buffer),為增長和波動留出余量。”
當然, 線上的峰值不等于系統極限!
很可能你的服務實際能承受 3000 QPS,但因業務規模原因沒達到過,導致閾值設得過于保守 (1200),有可能造成資源浪費。
如果進行 線上的 觀測監控 , 請參見 尼恩之前的文章:
5、限流閾值 的自適應
確定限流閾值 是一個持續迭代的工程活動。
由于平臺 篇幅限制, 此處省略 1000字+
原始的內容,請參考 本文 的 原文 地址
浙公網安備 33010602011771號