易基因:中科院石建濤等利用WGBS繪制11種實體瘤DNA甲基化單體圖譜 揭示癌癥調控新機制|Cell Rep
大家好,這里是專注表觀組學十余年,領跑多組學科研服務的易基因。
近日,中國科學院分子細胞科學卓越創新中心石建濤研究員與上海交通大學醫學院附屬瑞金醫院方海研究員合作,通過全基因組亞硫酸鹽測序(WGBS)技術繪制了11種常見實體瘤的DNA甲基化單體圖譜(DNA methylation haplotype map)。研究團隊對110個原發性腫瘤樣本的全基因組DNA甲基化數據(WGBS)進行深度分析,共鑒定出81,567個非冗余的DNA甲基化單體水平上的共甲基化區域,稱為DNA甲基化單體區塊(Methylation Haplotype Blocks, MHBs),這些MHBs在癌癥類型中表現出高度特異性,并與基因表達調控、致癌通路密切相關,為癌癥檢測提供了新的生物標志物。相關研究成果以“Toward the DNA methylation haplotype map of 11 common solid cancers”為題發表于《Cell Reports》期刊。

標題:Toward the DNA methylation haplotype map of 11 common solid cancers(11種常見實體癌的DNA甲基化單體圖譜)
發表時間:2025.08.23
發表期刊:Cell Reports
影響因子:IF6.9/Q1
技術平臺:WGBS(易基因金牌技術)
作者單位:中國科學院分子細胞科學卓越創新中心石建濤、上海交通大學醫學院附屬瑞金醫院方海等
DOI:10.1016/j.celrep.2025.116197
在異質性腫瘤中,相鄰的CpG位點會形成甲基化單體區塊(MHBs),MHBs與基因表達失調有關,但其在泛癌中的動態變化特征和臨床意義仍然未知。研究人員對11種常見實體瘤的110個原發性腫瘤樣本進行DNA甲基化分析,共鑒定出81,567個MHBs。這些MHBs呈現高度的癌癥類型特異性,并富集于基因調控元件。整合的bulk和單細胞轉錄組分析揭示了MHBs與基因表達的相關性且和平均甲基化水平變化無關。此外,泛癌分析揭示了與MHBs相關的差異表達基因在致癌通路(如G2/M檢查點、MYC靶點和E2F信號)中的重要作用。最后研究驗證了MHBs可以作為癌癥檢測的有效生物標志物。本研究將MHBs確立為多模態表觀遺傳調控因子,可連接腫瘤異質性、轉錄調控和液體活檢等診斷領域。
研究亮點
- 對110個實體瘤進行DNA甲基化測序,鑒定出81,567個MHBs。
- MHBs與不依賴于基因表達的甲基化水平變化相關。
- 與MHBs相關的基因在癌癥中失調,并在致癌通路中富集。
- 腫瘤間異質性分析將甲基化差異與介導突變相關聯。

研究摘要
易小結
該研究不僅構建了首個泛癌MHB圖譜,還通過多組學整合和單細胞驗證,明確了MHBs作為連接表觀遺傳異質性、轉錄調控和臨床診斷的多功能分子標志物。WGBS技術的全面應用為理解癌癥表觀遺傳學提供了更深的深度和廣度。
易基因作為一家專注于表觀遺傳學科學研究和應用的高新技術服務商,提供多種不限于WGBS技術的產品服務和解決方案,可以為研究人員提供從樣本提取到數據分析的一站式解決方案,助力深入研究基因組中的DNA甲基化模式。
- 十篇文章讓你讀懂DNA甲基化與腫瘤
- 綜合DNA甲基化測序揭示前列腺癌死亡率的預后表觀遺傳生物標志物
- 項目文章|中山大學凌文華團隊DNA甲基化研究揭示血管衰老與動脈粥樣硬化的表觀調控機制
- 項目文章|Nature子刊:RRBS等揭示IDH1-R132H突變通過DNA甲基化加劇順鉑誘導腎毒性
實驗方法
- 樣本收集:研究團隊收集了110個原發性腫瘤樣本,涵蓋11種常見的實體瘤類型,包括頭頸部鱗狀細胞癌(HNSC)、甲狀腺癌(THCA)、非小細胞肺癌(NSCLC)、乳腺癌(BRCA)、食管癌(ESCA)、肝細胞癌(LIHC)、胃腺癌(STAD)、胰腺癌(PACA)、結腸腺癌(COAD)、卵巢漿液性腺癌(OV)和宮頸癌及子宮頸癌(CESC)。
- WGBS測序分析:對片段化的DNA進行亞硫酸鹽轉化處理,構建WGBS文庫并測序,對WGBS數據進行分析鑒定出MHBs。
- 外部數據收集與驗證:研究團隊收集多個公共WGBS和RRBS數據集,用于驗證鑒定出的MHBs,并評估其在不同癌癥類型中的特異性和共性。
結果圖形
(1)11種常見實體瘤中MHBs的鑒定
研究團隊對11種常見實體瘤(包括頭頸鱗癌HNSC、甲狀腺癌THCA、非小細胞肺癌NSCLC、乳腺癌BRCA等)進行了WGBS分析,共鑒定出81,567個非冗余的MHBs(平均長度為107 bp),其中40.65%位于啟動子區域。MHBs在癌種間表現出高度特異性,胃腸道腫瘤(如ESCA、STAD、COAD)的MHB頻率顯著高于其他癌種。

圖1:癌癥中MHBs的鑒定
- 本研究中包含的癌癥類型。標注各癌癥類型縮寫和WGBS樣本數量。
- 結腸癌中的代表性MHBs。上:單個片段的DNA甲基化狀態(黑:甲基化CpG位點;白:未甲基化CpG位點)。中:相鄰CpG位點之間的平均LD R2。下:CpG位點間的成對LD R2。
- 每種癌癥類型中鑒定出的MHBs數量。
- 餅圖展示MHB在基因組在啟動子、外顯子、內含子和基因間區域的注釋比例。
- 內部樣本、新鮮冷凍組織和公共腫瘤數據集數據中的MHBs分配到16個非重疊簇中進行聚類分析。
- 癌癥特異性MHB簇在相應正常組織中的富集分析。
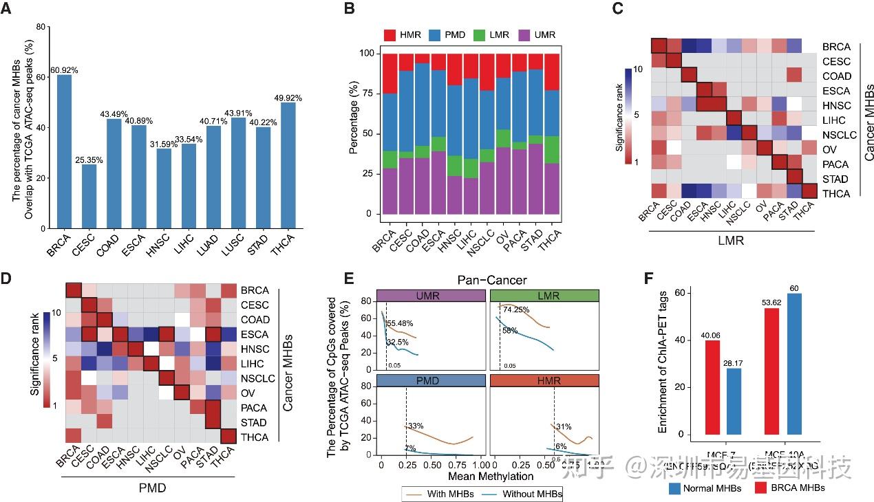
(2)癌癥MHBs在開放染色質區域富集
研究團隊發現,癌癥MHBs在開放染色質區域(通過ATAC-seq定義)中顯著富集,超過30%的MHBs與開放染色質區域重疊。通過整合DNA甲基化狀態(UMRs、LMRs、PMDs、HMRs),分析結果揭示MHBs主要位于未甲基化區域(UMRs)和部分甲基化區域(PMDs)(占比約60%),且MHBs在低甲基化區域(LMRs)和部分甲基化區域(PMDs)中表現出癌癥類型特異性的富集,而在UMRs和HMRs中則沒有顯著富集。同時,MHB區域在調控平均甲基化水平后,仍顯示出更高的染色質開放性。

圖2:癌癥MHBs在開放染色質區域的富集
- 癌癥MHBs與匹配癌癥類型中的開放染色質區域的重疊分析。
- MHBs在DNA甲基化狀態區域的注釋,包括未甲基化區域(UMRs)、低甲基化區域(LMRs)、部分甲基化區域(PMDs)和高甲基化區域(HMRs)。
(C-D) MHBs在LMRs和PMDs中的富集分析。
(E) 當調控平均甲基化水平的情況下,含有MHBs的基因組區域在開放染色質區域中更富集。
(F) MHBs在疾病狀態特異性ChIA-PET數據中的富集分析。
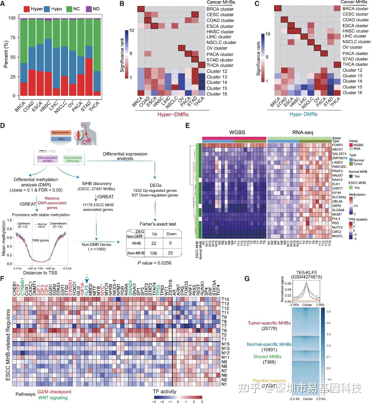
(3)癌癥MHBs與基因表達失調相關
研究團隊通過整合分析,發現MHBs與基因表達的相關性不依賴于平均甲基化水平的變化,超過50%的MHBs與差異甲基化區域(DMRs)重疊。在食管鱗狀細胞癌(ESCC)中,研究團隊發現排除DMRs相關基因后,含有MHBs的基因更有可能上調表達。
通過轉錄調控網絡分析(CollecTRI數據庫),鑒定出52個在ESCC中活性顯著改變的調控因子,包括MYC、HIF1A、E2F家族等,這些因子在G2/M檢查點和WNT通路中富集。WGBS的讀長水平數據(read-level data)揭示了甲基化單體(mHaps)與基因表達的獨立關聯,突破了傳統平均甲基化分析的局限性。

圖3:癌癥MHBs與基因表達失調相關
- MHBs注釋到DMRs。Hyper,高甲基化DMR;Hypo,低甲基化DMR;NC,無顯著變化;ND,未確定。
(B-C) MHBs在高甲基化和低甲基化DMRs中的富集分析。
(D) ESCC中MHBs與基因表達失調的關聯分析。ESCC數據集(GSE149612)包含10個腫瘤和匹配的10個正常WGBS和RNA-seq樣本的,ESCC MHBs(n=27,497),ESCC與鄰近正常組織間的DEGs(n=2,769)。
(E) 熱圖顯示含有MHBs的上調基因平均甲基化和表達情況。
(F) 熱圖顯示ESCC和正常食管組織之間的轉錄因子(TF)活性。
(G) ESCC TE5細胞系的ChIP-seq數據的KLF5結合譜。MHB區域分為ESCC腫瘤特異性(n=20,778)、正常特異性(n=10,501)或共有(n=7,368)。
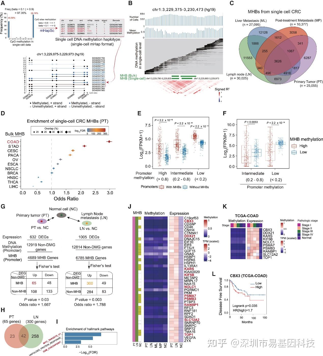
(4)利用單細胞數據驗證結腸癌MHBs
研究團隊利用單細胞甲基化測序(scBS-seq)數據,驗證了結腸癌MHBs的調控作用。在單細胞水平上,MHBs在不同類型的惡性細胞中表現出顯著的一致性,表明這些MHBs在結腸癌中具有優異的調控作用。此外,研究團隊發現含有MHBs的基因在單細胞中表現出更高的表達水平,進一步證實了MHBs在基因表達調控中的作用。

圖4:利用單細胞數據驗證癌癥MHBs及其調控作用
(A)單細胞DNA甲基化單體(sc-mHap)示意圖。上:CpG平均甲基化二元分類(甲基化>0.9;未甲基化<0.1)生成sc-mHaps。下:15個單細胞的示例mHap模式。
(B)CRC單細胞數據中鑒定出的COAD MHB示例。
(C)不同單細胞樣本類型中鑒定出的MHB重疊情況。
(D)以泛癌MHB為背景,對原發性腫瘤單細胞MHB與11種癌癥類型的bulk樣本MHB進行富集分析。
(E)基因表達與啟動子區域MHBs的相關性。每個單細胞根據平均甲基化水平將啟動子分為三組:高甲基化(>0.8)、中等甲基化(0.2–0.8)和低甲基化(<0.2)。組內比較了含有或不含有MHBs的啟動子對應的基因表達。
(F)中等、低甲基化啟動子組中MHB甲基化水平對基因表達的作用。
(G)單細胞CRC中MHBs與基因表達失調的關聯。
(H)Venn圖顯示PT和LN腫瘤中上調且啟動子區域含MHB但無DMRs的基因數量。PT:原發性腫瘤,n=581、LN:淋巴結轉移,n=346。
(I)PT和LN中共有的42個與MHB相關基因的通路富集分析。
(J)熱圖顯示含有MHB的42個共有基因在單細胞中的平均甲基化和表達水平。在MYC靶點和G2/M檢查點通路中注釋的基因用紅色標記。
(K)使用TCGA-COAD數據集驗證(J)中在不同病理階段突出顯示的10個基因的DNA甲基化和基因表達譜。
(L)TCGA-COAD數據集中,按CBX3基因高/低表達對患者亞組進行分層,比較無病生存(DFS)的Kaplan-Meier生存曲線。
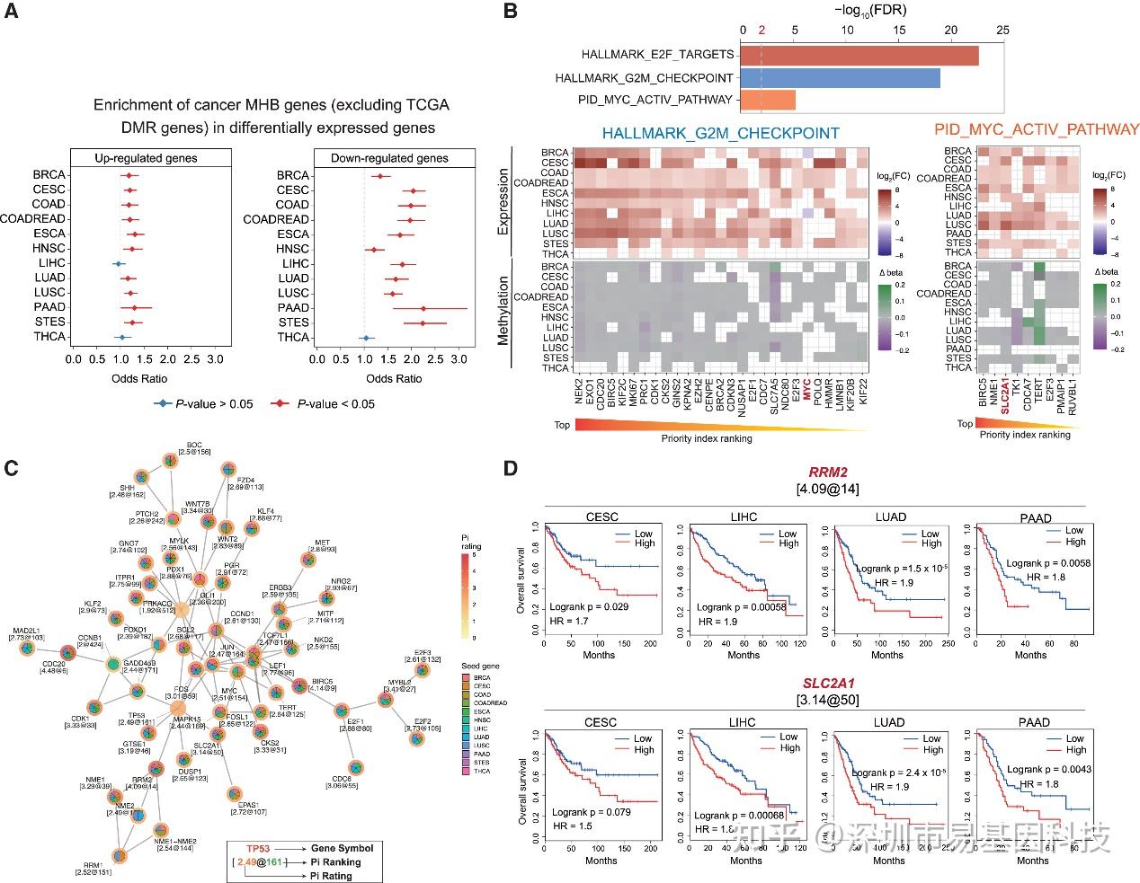
(5)泛癌MHBs與差異表達基因相關
研究人員通過整合TCGA多組學數據發現,MHBs與11種癌癥中DEGs顯著相關,無論有或沒有DMRs基因。通過優先級指數(Priority Index, Pi)分析,研究團隊篩選出8,852個泛癌MHB靶基因,其中53個基因構成通路交叉網絡,包括MYC靶點、G2/M檢查點和E2F通路等關鍵致癌通路。

圖5:癌癥MHBs與泛癌中差異表達基因相關
- 癌癥MHB相關基因在差異表達基因中的富集分析。森林圖顯示癌癥MHB相關基因(排除DMR相關基因)在DEGs中的富集。
- 泛癌MHB相關基因的通路富集分析。篩選出六種以上癌癥類型共有的MHB相關基因。上:共有上調基因的基因集富集。下:在G2/M檢查點或MYC活性通路中被注釋選定基因在不同癌癥類型中的甲基化和表達譜差異。
- 泛癌通路交叉分析。
- 在TCGA數據集的CESC、LIHC、LUAD和PAAD中,根據RRM2和SLC2A1基因高/低表達對患者亞組進行分層,比較總生存率的Kaplan-Meier生存曲線。
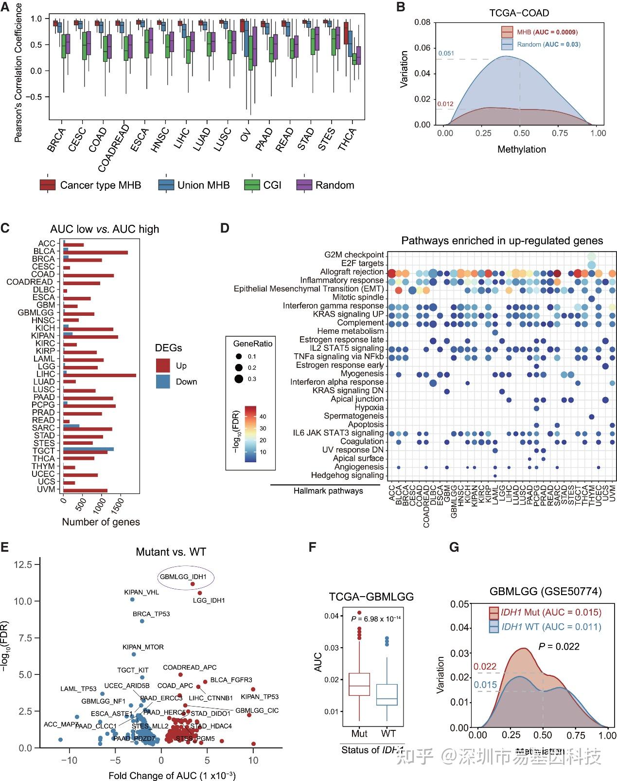
(6)癌癥DNA甲基化腫瘤間異質性表征
研究團隊分析了MHBs在不同腫瘤中的甲基化一致性,發現腫瘤間存在顯著的甲基化異質性。MHBs內的CpG位點表現出高甲基化相關性,顯著高于隨機基因組區域。通過比較具有極端一致性(AUC)的腫瘤,結果揭示了IDH1突變型膠質瘤的AUC值顯著高于野生型,表明突變驅動了甲基化異質性。

圖6:癌癥中DNA甲基化腫瘤間異質性表征
- 箱線圖顯示TCGA 450K甲基化芯片數據中成對CpG位點平均甲基化的皮爾遜相關系數。分析區域包括:泛癌MHBs(所有癌癥類型聯合MHBs)、癌癥類型特異性MHBs、CpG島(CGI)和隨機基因組區域。
- 一致性甲基化水平的定量分析。以COAD為例,使用LOESS曲線擬合MHBs與隨機區域之間的平均甲基化和方差。AUC量化一致性(AUC值越低,一致性越高)。
- 低AUC和高AUC腫瘤之間的DEGs數量。紅色表示上調;藍色表示下調。
- 上調DEGs中富集的通路(來自MSigDB的標志性通路)。
- AUC分析驅動突變與一致性甲基化水平之間的相關性火山圖。紅色:AUC升高;藍色:AUC降低。
- 箱線圖顯示IDH1突變與TCGA數據集中甲基化一致性顯著相關。
- IDH1突變效應的獨立驗證(GSE50774)。
(7)基于血漿cfDNA的癌癥MHBs作為非侵入性癌癥檢測的生物標志物
研究團隊利用MHBs作為生物標志物,開發了基于血漿cfDNA的非侵入性癌癥檢測方法。通過計算甲基化單體負荷(Methylation Haplotype Load, MHL)和甲基化區塊評分(Methylation Block Score, MBS),研究團隊在多種胃腸道癌癥中實現了高靈敏度和特異性的癌癥檢測,性能優于現有的基于CpG位點平均甲基化的檢測方法。在6種胃腸道癌癥中,MHL模型的AUC達0.79-0.97,特異性為98%,靈敏度為56.07%-91%。

圖7:基于癌癥MHB的血漿DNA非侵入性癌癥檢測
- 作為癌癥檢測生物標志物的MHB區域。從癌癥MHB中鑒定出的通用癌癥標志物,展示腫瘤和正常樣本中16種k-mers頻率分布。
- 隨機森林模型對基于血漿DNA中MHL、MBS和CpG位點的平均甲基化水平進行的癌癥性能檢測。通過5折交叉驗證比較結直腸癌(CRC)、食管鱗癌(ESCC)、肝細胞癌(HCC)、胃癌(GC)、食管腺癌(EAC)和胰腺導管腺癌(PDAC)與正常樣本的受試者工作特征(ROC)曲線及曲線下面積(AUC)值。
結論和啟示
本研究通過WGBS技術,揭示了11種常見實體瘤中MHBs的特征和功能。研究結果表明,MHBs作為細胞身份的特征,不僅具有組織特異性,還具備疾病狀態特異性。MHBs在開放染色質區域中富集,表明其在基因表達調控中發揮重要作用。MHBs與基因表達顯著相關且不依賴于平均甲基化水平變化,這一發現通過單細胞數據得到進一步驗證。在臨床應用方面,MHBs作為生物標志物在非侵入性癌癥檢測中表現出優越的性能,為早期癌癥檢測提供了新的工具。
WGBS技術在本研究中發揮了關鍵作用,使得研究團隊能夠以單堿基分辨率分析DNA甲基化模式,鑒定出與癌癥發生和發展密切相關的MHBs。未來的研究可以利用WGBS技術進一步探索其他癌癥類型中的DNA甲基化圖譜,開發更多基于表觀遺傳學的癌癥診斷和治療策略。
關于易基因全基因組重亞硫酸鹽測序(WGBS)
全基因組重亞硫酸鹽甲基化測序(WGBS)可以在全基因組范圍內精確的檢測所有單個胞嘧啶堿基(C堿基)的甲基化水平,是DNA甲基化研究的金標準。WGBS能為基因組DNA甲基化時空特異性修飾的研究提供重要技術支持,能廣泛應用在個體發育、衰老和疾病等生命過程的機制研究中,也是各物種甲基化圖譜研究的首選方法。
易基因全基因組甲基化測序技術通過T4-DNA連接酶,在超聲波打斷基因組DNA片段的兩端連接接頭序列,連接產物通過重亞硫酸鹽處理將未甲基化修飾的胞嘧啶C轉變為尿嘧啶U,進而通過接頭序列介導的 PCR 技術將尿嘧啶U轉變為胸腺嘧啶T。
應用方向:
WGBS廣泛用于各種物種,要求全基因組掃描(不錯過關鍵位點)
- 全基因組甲基化圖譜課題
- 標志物篩選課題
- 小規模研究課題
技術優勢:
- 應用范圍廣:適用于所有參考基因組已知物種的甲基化研究;
- 全基因組覆蓋:最大限度地獲取完整的全基因組甲基化信息,精確繪制甲基化圖譜;
- 單堿基分辨率:可精確分析每一個C堿基的甲基化狀態。
| 技術類型 | 起始量 | 特點 | 覆蓋度 |
|---|---|---|---|
| 常規WGBS | 1μg gDNA | 正常BS建庫技術 | 95% |
| Micro DNA-WGBS | 1-10000個細胞/1ng基因組DNA | 在常規WGBS技術上進行技術改進,使得起始量大大降低,適合珍稀樣本的研究 | 95% |
| scWGBS | 單細胞/1-10個細胞 | 克服了組織內部細胞異質性的影響,可以滿足單個細胞層面的課題研究 | 20% |
| Micro DNA-XRBS | 1ng gDNA、單細胞 | 為Micro DNA-WGBS的簡化版本,特別適用于大樣本量的珍稀樣本DNA甲基化研究 | 20M CG |
參考文獻:
Zhang Z, Hong Y, Zhang S, Zhu X, Liu L, Liao X, Gu H, Fang H, Shi J. Toward the DNA methylation haplotype map of 11 common solid cancers. Cell Rep. 2025 Aug 23;44(9):116197. doi: 10.1016/j.celrep.2025.116197.
相關閱讀:
1. Cell|易基因微量DNA甲基化測序助力中國科學家成功構建胚胎干細胞嵌合體猴,登上《細胞》封面
2. Nature | 易基因DNA甲基化測序助力人多能干細胞向胚胎全能8細胞的人工誘導
3. 項目文章 | WGBS+RNA-seq揭示黃瓜作物的“源-庫”關系受DNA甲基化調控
4. 項目文章 | WGBS等揭示SOX30甲基化在非梗阻性無精癥中的表觀遺傳調控機制
5. 項目文章|WGBS+RNA-seq揭示PM2.5引起男性生殖障礙的DNA甲基化調控機制
6. 項目文章 | WGBS+RNA-seq揭示松材線蟲JIII階段形成過程中的DNA甲基化差異
7. 項目文章:微量DNA甲基化分析揭示MeCP2在卵子發生和卵巢衰老中的表觀遺傳調控
8. 項目文章 | 單細胞DNA甲基化與轉錄組分析揭示豬生發泡卵母細胞成熟的關鍵調控機制
9. 項目文章 | 植入前胚胎的全基因組DNA甲基化和轉錄組分析揭示水牛胚胎基因組激活進展
10. 項目文章:微量DNA甲基化分析揭示MeCP2在卵子發生和卵巢衰老中的表觀遺傳調控
11. 項目文章|微量WGBS+ACE-seq揭示卵巢早衰的人卵丘細胞DNA甲基化與羥甲基化表觀基因組圖譜
12. 項目文章:微量DNA甲基化分析揭示MeCP2在卵子發生和卵巢衰老中的表觀遺傳調控
浙公網安備 33010602011771號