易基因:三代ONT測序技術檢測人原代組織DNA甲基化 R10和R9芯片測序性能數據比較|Genome Res
大家好,這里是專注表觀組學十余年,領跑多組學科研服務的易基因。
近日,美國波士頓東北大學Miten Jain團隊評估了牛津納米孔測序(Oxford Nanopore Technologies, ONT)技術在檢測人類原代組織DNA甲基化中的性能,特別比較了 ONT R9和升級版R10測序芯片在檢測人體外細胞系、腦組織和血液樣本的5-甲基胞嘧啶(5-methylcytosine, 5mC)數據差異,并與其他測序技術(PacBio長讀長測序和Illumina亞硫酸鹽測序)進行多層次比較分析。研究結果表明,ONT R10芯片檢測DNA甲基化具有更高的準確性和分辨率,尤其是在同聚物區域(homopolymer regions)。

doi: 10.1101/gr.279159.124
近年來,ONT和PacBio單分子測序技術促進了長讀長天然DNA分子(包括胞嘧啶甲基化)測序的發展。特別是ONT最近將其納米孔測序芯片從R9版本升級到R10版本,極大提高了測序的準確性和通量水平。但這種升級對甲基化檢測的作用尚未被報道。本研究比較了ONT納米孔測序R9和R10芯片對三種人類基因組數據集(體外細胞系樣本、大腦前額葉皮層樣本和血液樣本)的5mC檢測結果差異。研究者對CpG島和同聚物區域進行深入分析,并比較不同測序技術之間甲基化檢測數據的一致性,分析結果表明在體外細胞系數據集中,ONTR10芯片與Illumina亞硫酸鹽測序技術之間的相關性最強。
易小結
本研究通過對比ONT納米孔測序技術的R9和R10芯片,揭示了ONT R10芯片在檢測人類原代組織DNA甲基化中的顯著優勢,特別是在提高測序準確性和檢測極值甲基化水平(0%和100%)方面表現優異,為表觀遺傳學研究提供了更精準工具。
ONT長讀長測序能夠直接檢測DNA序列及其修飾,無需額外樣本處理,極大簡化了表觀遺傳學研究流程。研究不僅驗證了ONT R10在甲基化檢測中的高效性和準確性,還為未來大規模基因組測序項目(如隊列研究)提供了重要的技術參考。
易基因作為專注于表觀基因組技術的公司,其相關業務產品如ONT R10長讀長測序、全基因組亞硫酸鹽測序(WGBS)等,可為客戶提供更全面、更精準的表觀遺傳學解決方案,助力在基因調控、疾病機制和藥物開發等研究領域取得突破性進展。(詳見:DNA甲基化修飾整體研究方案)
研究方法
樣本收集與測序:人血液、大腦和體外細胞系樣本。
數據處理與分析:R9樣本使用Guppy v6.1.2進行堿基識別,R10樣本使用Guppy v6.3.8進行堿基識別。使用minimap2將reads比對至GRCh38人類參考基因組,并使用Modkit工具從比對后的BAM文件中提取甲基化信息。此外還使用DeepVariant和Sniffles2進行變異檢測。
甲基化檢測與比較:通過比較R9和R10測序數據在CpG島、同聚物區域以及全基因組范圍內的甲基化水平,評估兩種芯片的性能差異。同時將ONT測序數據與PacBio長讀長測序和Illumina亞硫酸鹽測序數據進行對比分析,以驗證甲基化檢測的準確性和一致性。
結果圖形
(1)ONT測序技術改進
研究首先分別使用R9和R10芯片的ONT技術對HG002細胞系進行測序質量比較。分析結果表明,R10數據在準確性和讀長方面均顯著提升。R10數據的比對一致性中位數較高,達到98.72%,而R9數據為95.05%。此外R10數據在變異檢測中也表現出更高準確性。這些改進研究結果表明,R10芯片在提高測序準確性和檢測能力中具有顯著優勢。
(2)R9與R10 ONT數據的甲基化檢測比較
研究利用HG002細胞系R9和R10數據中的甲基化信息與全基因組重亞硫酸鹽測序(WGBS)數據進行比較分析。分析結果揭示R10數據在甲基化檢測方面與WGBS數據具有更高的相關性(Pearson r = 0.969),高于R9數據的相關性。此外,R10數據在低甲基化(0%–10%)和高甲基化(90%–100%)區域的檢測比例上與R9數據存在顯著上升,表明R10在甲基化極值檢測上更為準確。

圖1:在HG002細胞系、血液和大腦樣本中對R9和R10數據集的DNA甲基化檢測結果進行總體比較。
(A)HG002細胞系的R9(橙色)和R10(藍色)數據的甲基化水平,數據按照亞硫酸鹽(綠色)甲基化區間分箱。R9和R10甲基化分布中與亞硫酸鹽甲基化范圍一致的部分以綠色突出顯示。
(B–D)小提琴圖顯示HG002細胞系(B)、大腦樣本(C)和血液樣本(D)的R9和R10數據的甲基化水平,數據按照R9區間分箱。每個小提琴圖都用線連接中位數區間點以可視化甲基化趨勢。右側展示CpG位點甲基化頻率分布。
(E)堆疊條形圖展示每種技術、每個樣本的總CpG位點的分布情況。
(3)R9與R10甲基化差異特征分析
研究進一步分析了R9和R10數據在同聚物區域的甲基化檢測差異。分析結果顯示,R10數據在同聚物區域的甲基化檢測上具有更高的分辨率,能夠更準確鑒定出甲基化狀態。此外R10數據在基因啟動子區域和CpG島的甲基化檢測上也表現出更高準確性,表明R10芯片檢測復雜基因組區域甲基化具有顯著優勢。

圖2:HG002 R9和R10數據集的全基因組及區域甲基化檢測。
(A)HG002 R9和R10中所有CpG位點(合并鏈)的甲基化檢測結果。
(B)R9和R10的2kb全基因組窗口范圍的散點圖,每個窗口至少包含10個CpG位點。
(C、D)29124個人類啟動子區域(每個區域至少有10個CpG位點)平均甲基化水平直方圖和散點圖。
(E、F)HG002中包含至少10個CpG位點的CpG島BED區域的直方圖和散點圖。

圖3:不同測序技術對HG002永生化細胞系的甲基化檢測結果比較分析。
(A)每種技術的甲基化水平直方圖。
(B)不同技術之間的特定位點CpG甲基化水平成對比較分析。
(C)R10與亞硫酸鹽測序之間的特定位點CpG甲基化水平比較分析。
(D)在BisMap定義的Illumina 150 bp成對比對區域中,不同技術之間的成對比較RMSE值。
(E)在Illumina 150 bp不能成對比對區域中,不同技術之間的成對比較RMSE值。
(4)人類原代血液和大腦組織樣本的甲基化比較
研究還評估了R9和R10芯片在人類原代血液和大腦組織樣本中的甲基化檢測性能。分析結果表明,R10數據對大腦和血液樣本的甲基化檢測均表現出更高的準確性和覆蓋深度。R10數據在檢測甲基化極值(0%和100%)中靈敏度更高,有助于提高鑒定出甲基化水平變化的靈敏度。

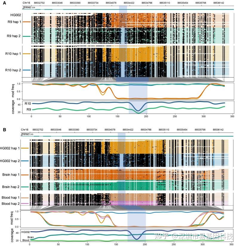
圖4:細胞、血液和大腦樣本之間的單倍型特異性甲基化差異與共性。從上到下每圖顯示基因組坐標、標記的基因模型(若有)、帶有修飾堿基的單倍型感知reads比對(黑色表示甲基化,彩色表示未甲基化),平滑的甲基化水平圖和覆蓋深度圖。底部坐標表示平滑甲基化圖中使用的甲基化分箱。
(A)HG002細胞系R9和R10測序的單倍型特異性甲基化差異與共性。
(B)細胞系、血液和大腦樣本R10測序的單倍型特異性甲基化差異與共性。
討論和啟示
本研究系統評估了牛津納米孔測序技術在檢測人類原代組織DNA甲基化中的性能,特別比較了R9和R10兩種芯片的差異。研究結果表明,R10芯片在提高測序準確性和甲基化檢測能力方面具有顯著優勢。此外研究還發現,不同測序技術(如ONT、PacBio和Illumina)在甲基化檢測上存在一定差異,在不同平臺上的產生的數據差異,值得深入探究。未來研究應進一步探索不同測序技術在甲基化檢測中的應用,并優化數據分析策略,以提高甲基化檢測的準確性和可靠性。
關于易基因ONT全基因組甲基化測序服務
涵蓋人類/大鼠/小鼠等哺乳動物、細菌、植物等全物種
DNA甲基化作為表觀遺傳調控的核心機制,通過不改變DNA序列的方式影響基因功能,在發育、疾病等生命過程中發揮關鍵作用。Oxford Nanopore Technologies(ONT)推出的三代全基因組甲基化測序技術,基于納米孔電信號實現單分子實時檢測,無需化學處理即可同步解析5mC和6mA修飾。從R9到R10芯片的升級顯著提升了技術性能,已成功應用于人類疾病診斷、作物表觀育種和微生物-噬菌體互作研究等。該技術為揭示跨物種表觀遺傳調控網絡提供了強大工具,推動精準醫學和合成生物學發展。
ONT R10芯片技術核心原理與創新優勢如下:
- 納米孔電信號識別技術 DNA雙鏈通過馬達蛋白解旋后,單鏈以恒定速率通過R10納米孔。R10芯片采用雙讀取頭設計,可同時捕獲同一堿基的兩次電信號,顯著提升甲基化位點的識別精度(單堿基分辨率達99.8%)。甲基化修飾(如5mC、6mA)會改變堿基空間構象,導致特征性電信號偏移,通過遞歸神經網絡(RNN)算法實時解析信號差異,直接判定修飾位點。
- R10芯片的技術突破
- 準確性提升:R10芯片的測序一致性準確率>99.9%,在CpG位點甲基化檢測中與Illumina BS-seq的相關系數達0.95(p<0.001),尤其在低甲基化區域(<20%)表現更優。
- 讀長優化:支持平均讀長>50 kb,可跨越高度重復序列(如著絲粒、轉座子),解決傳統短讀長測序的組裝缺口問題。
- 修飾兼容性:單次運行同步檢測5mC、6mA、5hmC等12種表觀修飾,無需亞硫酸鹽處理或抗體富集,避免DNA降解。
ONT全基因組甲基化測序原理示意圖
應用場景
疾病研究與診斷:研究疾病中基因甲基化模式及變化,探索疾病發生和發展的機制。
微生物學研究:研究細菌甲基化修飾,了解其在基因表達調控和病原性中的作用以及噬菌體與宿主相互作用。
進化與生態學研究:物種間甲基化比較,研究進化關系和生態適應性;分析微生物在不同環境條件下的甲基化變化,研究其適應機制。
法醫學應用:利用甲基化模式的個體差異,進行個體識別和親子鑒定。
農業與植物研究:研究作物在不同環境條件下的甲基化變化,指導作物改良育種或應急響應機制。
藥物研發與毒理學:通過甲基化分析揭示與藥物反應相關的基因和通路;研究藥物和環境毒素對基因甲基化的影響,評估其毒性。
參考文獻:
Genner R, Akeson S, Meredith M, Jerez PA, Malik L, Baker B, Miano-Burkhardt A, CARD-long-read Team, Paten B, Billingsley KJ, Blauwendraat C, Jain M. Assessing DNA methylation detection for primary human tissue using nanopore sequencing. Genome Res. 2025 Mar 7. doi: 10.1101/gr.279159.124.
浙公網安備 33010602011771號